Commissioning, engineering and support. Power plants & industrial processes. Alspa P320 expert.
+33 6 78 91 31 94
Toggle navigation
Home
ICSS
About
Projects
Knowledge
Control systems
Communication protocols
Regulation
Industrial processes
Combined cycle power plants
Alspa P320
About
Maintenance
KB
Upgrades and retrofits
Parts and developments
Repairs
Spare parts
Cards programming
Contact
Spare parts
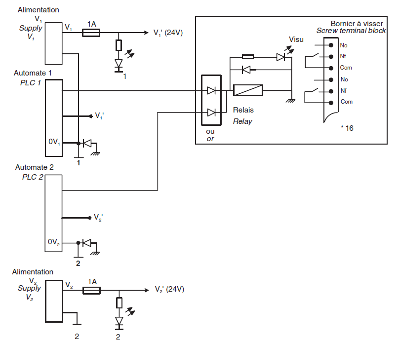
Schema
«
FLR-DB0216 (70020XG0) – REFURBISHED